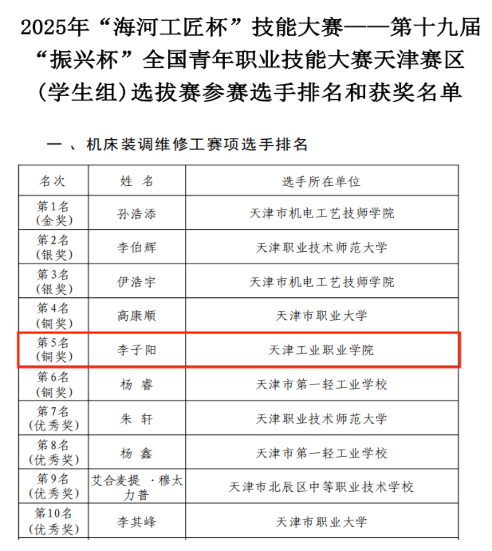
近日,由共青团天津市委员会和天津市人社局主办的第十九届“振兴杯”全国青年职业技能大赛天津赛区(学生组)选拔赛圆满落幕。经过激烈角逐,我校机械工程系数控技术23级4班李子阳凭借扎实的专业功底和稳定的现场发挥,脱颖而出,荣获大赛铜奖!此次获奖是我校持续推进教育教学改革、强化实践育人成效的生动体现,更彰显出天工青年追求卓越、勇攀技能高峰的青春风貌。



振兴杯”竞赛作为一项高水平、高标准、高含金量的青年职业技能赛事,是检验青年学子技能水平、创新思维和团队协作能力的重要舞台。本次比赛自启动以来,校团委高度重视,在学校党委的领导和各系部的大力支持下,积极动员、精心组织,选拔优秀学生组建参赛队伍。备赛期间,指导老师倾囊相授、全程陪伴,参赛学生反复锤炼、精益求精,最终在赛场上展现出过硬的专业素养与综合能力。
此次获奖,不仅是对我校学子专业技能水平的肯定,更是对我校坚持以赛促教、以赛促学、以赛促建人才培养模式的激励。校团委将继续聚焦立德树人根本任务,持续搭建技能成才、技能报国的实践平台,引导更多青年学子锤炼工匠精神、掌握硬核本领,努力成长为适应时代需求的高素质技术技能人才。